Cities, as the core of modern society, are playing increasingly important roles through global urbanisation, providing people with housing, transportation, communication, and functional institutions for various social activities. Enabled by the transportation infrastructure layer, diverse social interactions among various entities shape a city’s interaction layers, creating social economic outputs, which further spur the growth of the cities themselves.
However, understanding the long-term impact that changes in a city’s transportation infrastructure have on its spatial interactions remains a challenge, as the real impact may not be revealed in static or aggregated mobility measures such as traffic flow, which are remarkably robust to perturbations. More generally, the lack of longitudinal and cross-sectional data demonstrating the evolution of spatial interactions at a meaningful urban scale further hinders evaluation of the sensitivity of movement indicators, limiting our capacity to understand the evolution of urban mobility in depth.
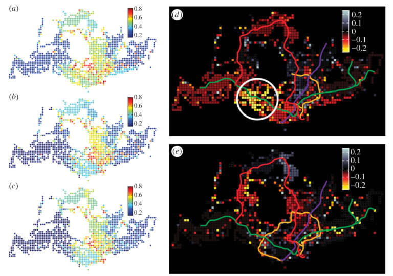
Lijun Sun and team from the Future Cities Laboratory of the Singapore-ETH Centre investigated ways to detect the change of urban structure using emerging big data. Using large-scale individual-based transit data over three years, the team quantified the impact of the completion of a metro line extension – the Circle Line (CCL) in Singapore on the urban structural evolution of Singapore.
In the paper Quantifying Long-term Evolution of Intra-urban Spatial Interactions published in the Journal of The Royal Society Interface, the team reported that, despite Singapore being known to be a dynamic and fast-changing city, human mobility displays robust statistical patterns invariance before and after the public transit infrastructure was completed.
However, the team identified community mutability, which can only be measured via highly disaggregated mobility traces, as a highly sensitive measure that is able to uncover the subtle yet global effects of the infrastructure project in the evolution of spatial interactions. The team found that mutability is a highly sensitive index to detect the change in human mobility caused by major transportation infrastructure, showing the evolving borders in urban community structure and with this the way people interact to shape, sustain or transform a city.
The completion of the CCL enables travellers to re-identify their desired destinations collectively with lower transport cost, making the community structure more consistent. These changes in locality are dynamic and characterised over short time scales, offering a different approach to identify and analyse the long-term impact of new infrastructures on cities and their evolution dynamics.
The team believes that the findings and analysis framework offers analytical tools to better sense the evolution of mobility patterns in cities, providing insights for urban planning, modeling and understanding the evolution of cities through the coupling of infrastructure and interaction networks.
Lijun Sun is a researcher from the Mobility and Transportation Planning module of the Future Cities Laboratory of the Singapore-ETH Centre. His main focus lies on data-driven transport modeling, public transport, human mobility, and behaviour and cities and citizens.
Image: The figure shows spatial distribution of overall mutability index over three years: (A) 2011 (B) 2012 and (C) 2013. Panel (D) and (E) show the difference from 2011 to 2012 and from 2012 to 2013, respectively.
